关于课程

课程一阶段

添加时间:2020-07-31 16:55:19

课程一阶段


 航空课程一阶段,主要是目视飞行技术基础和基本素质课(互动课程+模拟飞行+机场实习+真实飞行),10节课,每节课2小时,包含1次真实飞行体验,是学习飞行的入门阶段,旨在教授青少年理解飞机飞行的基本原理和方法,对目视气象条件下飞机飞行所需掌握的知识有一个整体的理解和认识。建立学员基本的飞行素质,可以在模拟器上独立完成一次本场飞行训练和短距离转场。

 

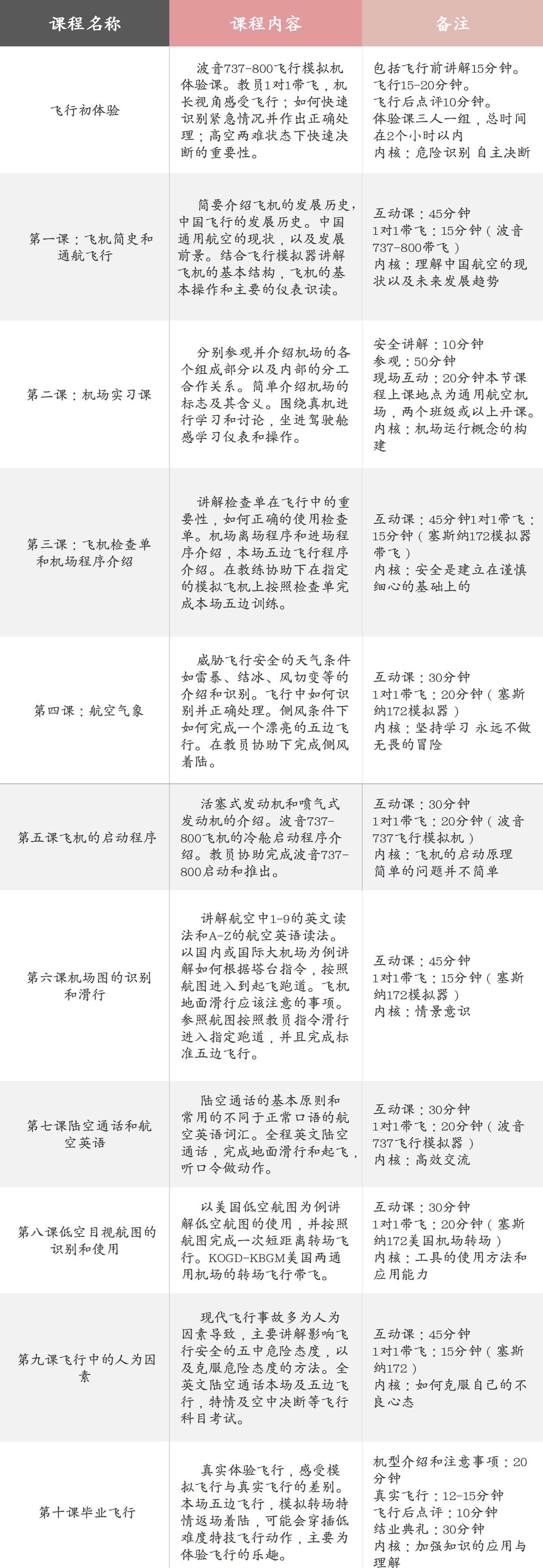
课程大纲如下:


玺飞网页表格.jpg



课件部分预览:


lesson 01

一lesson 1.jpg


lesson 03

一lesson 3.jpg


lesson 07

lesson 7_03_副本.jpg

来源:

Host List

热点排行

hot news

TAG

服务热线

16622346853

邮 箱

15922128249@163.com

关注
官方微信